广发策略戴康:新疆板块有望开启投资窗口期 重点优选四大行业龙头
● 核心假设风险:
经济下行速度超预期,新疆固定投资目标增速不达预期,企业盈利不达预期。
报告正文
1
当前时点,新疆主题投资存三重“预期差”
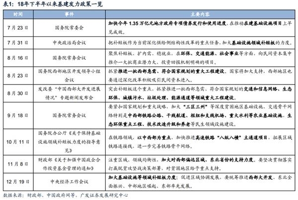
1.1 预期差之一:新疆固投“逆周期”属性较强,关注地方两会窗口
回顾03年以来新疆投资周期,可以发现:每当宏观经济进入下行期,基建“补短板”政策加码,并向西部倾斜力度较大,新疆固投增速具备一定“逆周期”属性。08年为了应对金融危机,“4万亿”下09年初新疆基建投资率先加码;11-12年,宏观经济“软着陆”,西部大开发战略加速,新疆固投增速明显高于全国; “一带一路”战略深化背景下,17年1月底新疆两会提出1.5万亿固投目标。18年“去杠杆”以来,非标、PPP等融资手段大幅减少,新疆固投增速达到历史低点,我们认为,伴随GDP目标进一步下调,货币政策效果有限,基建对冲是财政政策重要发力点,加速“宽货币”向“宽信用”传导,其中西部区域(特别是新疆)基建将迎来高增长点。按照新疆固投“十三五”规划目标年均12%增速来看,叠加18年“低基数”效应,预计19年新疆固定投资增速很可能大幅回升。
本文来源:戴康的策略世界 作者:戴康 责任编辑:赵瑜







上海非遗特色生煎
