中信建投:当前A股正在迎来一轮“信心重估牛”
中信建投证券研报认为,当前的A股正在迎来一轮“信心重估牛”,这是在中国资产被系统性低估、居民部门积累大量超额储蓄并面临资产荒、强力振兴政策即将出台、美联储降息周期开启,全球股市高位,外资追入中国资产等多重背景共振下的一场牛市。这轮牛市将反应全球资金对中国经济前景与中国资产的信心重估。本轮牛市的基本面验证需要时间,不会一步到位,投资者在初期对牛市要有信心,在中期也要有耐心。“信心重估牛”可关注的投资机会包括:明显低估的中国资产、对通缩改善重估、龙头企业价值重估和牛市中的弹性资产。可重点关注行业:新能源汽车、电子、计算机、食品饮料、非银、银行、房地产、有色金属等。
全文如下
中信建投策略陈果:“信心重估牛”的核心逻辑和线索
从一系列指标看,中国已完成熊牛转换,投资者目前最重要的是转换思维,以牛市思维面对市场。我们认为,当前的A股正在迎来一轮“信心重估牛”,这是在中国资产被系统性低估、居民部门积累大量超额储蓄并面临资产荒、强力振兴政策即将出台、美联储降息周期开启,全球股市高位,外资追入中国资产等多重背景共振下的一场牛市。这轮牛市将反应全球资金对中国经济前景与中国资产的信心重估。本轮牛市的基本面验证需要时间,不会一步到位,投资者在初期对牛市要有信心,在中期也要有耐心。“信心重估牛”可关注的投资机会包括:明显低估的中国资产、对通缩改善重估、龙头企业价值重估和牛市中的弹性资产。可重点关注行业:新能源汽车、电子、计算机、食品饮料、非银、银行、房地产、有色金属等。
本轮“信心重估”牛市的核心特征,与过去几轮行情的相似与差异:政策组合拳出台后,A股牛市启动。从市场表现来看,本轮行情上涨之迅速、行情之猛烈、情绪上升之高涨,均明显超出市场经验。从行情本质来看,我们认为本轮牛市是“信心重估牛”,与此前几轮牛市有本质不同,并不能简单类比。本轮行情的特殊性主要有三:一是中国资产特别是A股被长期系统性低估;二是居民部门积累了大量超额储蓄,面临资产荒;三是强力政策出台,外资被迫追入中国资产。
本轮“信心重估”牛市的逻辑基础:信心重估的关键在于中国能否走出“债务-通缩循环”,从历史经验来看,从“大萧条”到日本“大衰退”再到欧债危机,政策的应对更加成熟和坚定,股市受到的冲击也越来越小。从近期国内政策来看,我国政策决策层已经认识到了中国经济面临的“债务-通缩循环”陷阱,已经出台的一系列政策直指提振权益资产价格、稳定房地产市场、刺激经济增长、扩大内需消费,这与此前市场的定价存在巨大的预期差,这也是我们提出“信心重估牛”的核心原因。这轮牛市映射了我国誓要摆脱“债务-通缩循环”,终结资产负债表衰退预期的大事业,预计将经过“拉升-盘整-登顶”三个阶段,我们目前已经处于第一段的下半场。短期看,外资的被动流入和内资的增仓行为将继续推动市场上涨,之后关注财政政策发力情况和10月经济数据的改善。
本轮“信心重估”牛市中的投资线索:一是明显低估的中国资产,包括被长期低估的银行、央国企、有色金属等中国资产。二是对通缩改善的重估,尤其是“茅指数”和港股中的优质消费公司。三是龙头企业价值重估,媲美美国跨国龙头公司的、国际化的中国龙头企业有望脱颖而出,获得全球资金的青睐。重点关注具有全球竞争优势的中国新能源汽车产业。四是牛市中的弹性资产,非银金融、互联网公司和智能制造行业可能在本轮“信心重估牛”的不同时期领涨市场。
风险提示:国内经济复苏或稳增长政策实施效果不及预期、央行创设新工具效果低于预期、股市抛压上升、地缘政治风险、全球流动性宽松不及预期。
1
本轮“信心重估牛”的核心特征
从主要指数底部以来涨幅看,中国股市已完成熊牛转换
9月最后5个交易日,主要指数和行业均大幅上涨,其中上证综指上涨21.38%,超过了20%的传统牛市定义标准,其他如万得全A、创业板指和科创50也分别上涨26.03%、42.12%和35.66%,港股主要指数涨幅也率先超过了20%。其他主要宽基指数近期涨幅超过20%并均处于年线上方,另外市场成交大幅放量,9月30日单日成交2.61万亿,标志着显著增量资金入场,我们认为,一系列数据显示,中国股市已完成熊牛转换,目前处于牛市中。
我们年度展望报告《熊牛转换,静待春风》,下半年展望报告《等待黄金坑,相聚在新高》,和本轮行情启动前的周报《底部将至,时刻准备着》均已在逻辑上对本轮中国股市牛市有所研判。尤其在近期周报,我们多次提示市场已经具备底部特征若政策底进一步确认,则市场将形成共振反攻信号。
9月24日的新闻发布会上,中国人民银行行长潘功胜、国家金融监督管理总局局长李云泽、中国证券监督管理委员会主席吴清宣布了系列政策组合拳出台,包括降准降息,降低存量房贷利率,创设证券、基金、保险公司互换便利,回购、增持专项再贷款等新的政策工具,强化市值管理要求,提出并购重组新规等。消息一出,市场当即高开高走。9月26日,中央政治局会议召开,罕见的在9月讨论经济问题,定调“加大财政货币政策逆周期调节力度”“促进房地产市场止跌回稳”,政策信号非常强烈。
即使在这样的背景下,投资者依然存在分歧,代表性观点:牛市真的来了吗?现在是反弹还是反转?
我们认为,牛市初期投资者往往仍然陷于熊市思维,熊牛已经转换,投资者不宜再用熊市思维面对市场,应该转换,要对这轮牛市有信心,也要有耐心。
在此,我们将具体阐述我们对本轮牛市内核的理解。定义为“信心重估牛”
本轮“信心重估牛”的背景与基础
我们认为本轮“信心重估牛”不适宜和之前行情进行简单类比,本轮“信心重估牛”有自己的特殊性。
特点一:本轮“信心重估牛”是在中国股市在极度悲观预期下被系统性低估的背景下展开的
本轮行情启动前,A股估值水平已经处于极低的位置,我们从破净率数据上看,9月18日全A破净率高达16.1%,超过了2005年之后历次市场大底全A破净率水平。从全球视角来看,沪深300和恒生指数无论是市盈率还是市净率基本都属于最低的水平,所处10年百分位也明显偏低。这都反映出中国资产特别是A股被长期系统性低估,因此中国资产有估值修复的需要。

从中国资产自身来看,被持续低估的权益资产在整个货币体系、居民配置中的地位也在不断下滑。我们计算的中国资产证券化率指标(A股总市值/过去12个月GDP)已经连续四年下行;A股流通市值占M2比例也出现下滑趋势,接近跌破2018年年底出现的关键低点。

特点二:本轮行情是在居民部门积累了大量超额储蓄,面临资产荒的背景下出现的
当前中国居民部门已经累积了大量超额储蓄,粗略估算超过40万亿,然而经济活力未被激发,众多产业投资回报率不足,大量存款累积资金空转。对决策者来说,如果激发经济活力迫在眉睫,对居民部门来说,房地产作为主要资产价格持续下滑,产业投资回报不足、利率不断下降,资产荒问题日趋严重。9月,我国40年期国债收益率甚至一度低于日本,这一方面反映出资产荒下资金对长债的配置需求,另一方面也反映出投资者对中国经济长期趋势的悲观程度甚于日本。这不得不让我们产生疑问:当前市场对中国经济是不是过度悲观了?居民部门大量的储蓄如果被激活转向流入股市,又会对资产价格产生怎样的影响?


特点三:本轮行情是在联储降息周期开启,全球股市高位,外资追入中国资产的背景下展开的
近期系列政策大招组合拳陆续出台,决策层对提振经济、激活市场的决心非常清晰。尤为超预期的主要有:央行首次创设货币政策结构性政策支持资本市场,其中证券、基金、保险公司互换便利首期操作规模5000亿元,未来可视情况扩大规模,这是一种类平准基金举措,主要解决央行资金如何入市问题。同时创设股票回购增持再贷款,利率2.25%,首期规模3000亿同样可以追加,主要解决商业银行资金如何入市问题。两项新创设工具对A股提供了定向的大规模流动性支持。另外政治局会议罕见在9月讨论经济问题,定调“加大财政货币政策逆周期调节力度”“促进房地产市场止跌回稳”,我们预计还有新一轮财政政策陆续出台。在这一背景下,长期做空港股的外资被迫平仓,全球资金被迫追入中国资产。据媒体引述 EPFR Global数据称,截至10月3日当周,全球新兴市场股票型基金录得155亿美元资金流入,创出历史第二高。中国股市当周有139亿美元资金流入,创纪录第二高。

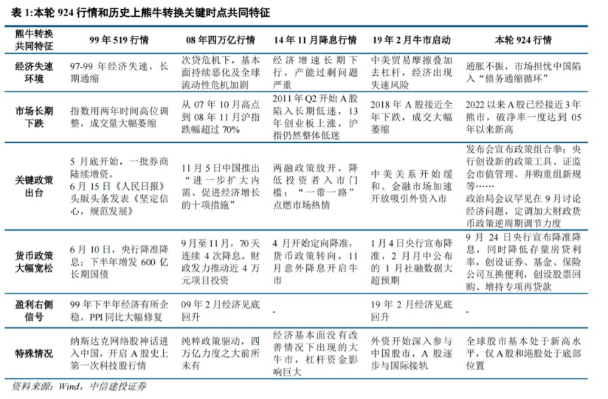
本轮“信心重估牛”与过去几轮行情的相似与不同
从历史比较来看,当然本轮牛市和历史上的熊转牛行情会有一些共同特征。

但历史比较研究不宜刻舟求剑,更重要的是,我们要把握的是,本轮“信心重估牛”,与过去几轮行情都有不一样之处。
首先,本轮行情和2022年11月的“疫情防控放开行情”不同。由于政策在短期大幅转向,部分投资者认为当前市场行情与2022年11月有某些相似之处。虽然市场对政策转向后基本面的改善寄予厚望,但基本面改善逻辑最终在2023年Q2证伪,市场行情也最终只是反弹而非反转。两轮行情不可比之处在于,疫情防控政策调整的核心不在经济,管控放开后相应的货币、财政、地产政策也未能显著发力。这与当前政治局会议表态、央行证监会等极强的政策力度形成了鲜明对比。
其次,本轮行情和99年的519行情以及14-15年的牛市也有不同。这两轮牛市行情,以微观流动性改善为核心动力,以主题概念大涨为特征,行情的背后包含了较多A股股民的非理性冲动。本轮行情虽然微观流动性也出现了明显改善,但和此前不同的是,当前A股机构化程度已经大幅提升,外资的参与度也更高。因此本轮行情不再是A股股民的“自嗨”,而是全球视角下对中国资产的一次“信心重估”。
最后,本轮行情和14-15年牛市的另一个不同在于全球流动性环境。2014年,美联储已经长期实施了零利率政策,开始讨论货币政策正常化的问题。而当前全球的流动性环境是:美联储刚刚在9月19日宣布降息50BP,这也是时隔4年首次降息,预计未来将开启降息周期,在今明两年继续降150BP,全球流动性环境区域宽松。和2014年的另一个区别是当前全球股市基本都处于历史高位附近。A股和港股成为全球股市罕见的“洼地”。

2
“信心重估牛”的逻辑基础
翻转熊市思维认知,中国有望战胜“债务通缩螺旋”
对于A股投资者来说,一些长期的困惑是:A股的估值(特别是金融地产板块)为何一直这么低?大盘为何一直在3000点徘徊?企业盈利增速何时见底回升?近年来,由于经济增速的下滑和通缩阴霾的持续,投资者对中国经济和中国资产日趋悲观,以至于出现了40年期国债收益率中国一度低于日本的情况。在一些讨论中,投资者开始将日本“失去的三十年”作为中国经济未来可能的图景,“债务通缩螺旋”、“资产负债表衰退”等名词受到越来越多的关注。

事实上,实际利率高企和高负债相互增强,最终形成恐怖的“债务-通缩”循环,是中国经济面临的现实威胁。美国著名经济学家欧文·费雪曾经在大萧条之后研究了实际利率与债务之间的交互影响:价格水平下降是形成循环的核心,而债务负担会放大通缩带来的影响,使得经济系统更为脆弱从而增大引发恶性循环的可能。因此费雪指出阻止和预防危机的最直接手段是让价格恢复正常水平,即通过刺激政策实现“再通胀”。我们认为,“债务-通缩循环”的阴霾是导致中国资产被长期低估的重要原因,而随着决策层对该问题的严重性的紧迫性产生了清晰的认知,并有针对性的出台系列政策大招提振中国资产价格,实现“再通胀”,中国经济将有望走出“债务-通缩循环”,如果投资者的这一担忧被最终解除,中国资产将迎来“信心重估”,A股指数有望上涨到相当高的水平。
那么,中国经济能够走出“债务-通缩循环”,避免“失去的三十年”呢?我们认为,美国1929年“大萧条”后,日本上世纪90年代大衰退和欧洲08年金融危机后的债务危机都能给我们提供有益的参考,我们能够看到政策如何不断进化以应对“债务-通缩”风险,股票市场在危机中仍然可以获得不小的涨幅。
美国1929年“大萧条”:大萧条时期美联储受限于金本位制度,并未实施扩张性货币政策,反而采取了紧缩的货币政策加剧了经济的衰退,政府也因坚持预算平衡制度而在财政收入下降的背景下收紧财政政策,由此导致了历史上最严重的一次经济衰退。罗斯福总统上任后对经济政策做出了显著调整。货币政策方面,美国放弃金本位制度后货币供应量明显上升,1934—1936年M1存量增幅达到了54%。财政政策方面,罗斯福新政包括了大规模的财政刺激措施,如增加基础设施建设,提升社会福利等,1936年的财政支出规模较1933年扩张了近80%。相应地,1935年美国经济增速就回升到了11%左右,批发价格指数等物价指标的涨幅也达到了7%左右。我们注意到,1932年7月2日,罗斯福在接受总统候选人提名演说中,第一次提出“新政”的概念
。随后7月5日到9月7日两个月时间内,标普500指数飙涨超过100%,此后标普500出现了近40%的调整,直到次年3月罗斯福正式就职开启“新政”。1933年3月4日,罗斯福宣誓就任美国总统后,股票交易所被关闭了12天,期间出台了《紧急银行法》,委托联邦储备银行发行纸币以解救货币荒,授权复兴金融公司购买银行优先股票给全国银行提供流动资金,授权财政部整顿和资助银行,并禁止储存和输出黄金。3月15日交易所重新开市后,标普500创下了16.61%的单日涨幅记录。随着罗斯福新政的展开,美股开启了长期牛市行情。
日本1990年代大衰退:在“债务-通缩”危机爆发之初,日本实施了宽松货币政策与积极的财政政策。在政策的刺激下,日本经济在1993年出现了回升势头,1996年时经济增速已达到了2.6%。我们注意到,92年8月-93年6月间,日经225最大涨幅达50%。其中92年8月日本财政部发布的《金融管理政策》刺激日经225指数快速反弹35.86%。随后日股进入了一段震荡调整期, 93年2月日本央行宣布降息、4月金融制度改革法案正式执行和日本政府实施第二次财政政策,推动日股开启了新一轮上涨。

然而,日本没有继续注重货币与财政政策之间的搭配,或是在宽松货币政策下将财政政策收紧,或是在扩张财政政策下紧缩货币政策,导致了经济复苏势头消耗殆尽。比如,1997年日本政府为推进财政整顿而率先收紧财政政策,导致了经济重新陷入衰退并触发了资产价格的第二次深度下跌。再如,在1999年零利率政策与扩张性财政政策配合取得较好效果后,日本央行就立刻提高了政策利率。最终,日本进行了5个阶段超20年的量化宽松,包括:零利率货币政策(1999-2000)、量化宽松(QE)货币政策(2001-2006)、全面量化宽松政策(2010-2013)、质化量化宽松(QQE)政策(2013-2016)和收益率曲线控制下的QQE(2016-2024)。经过二十多年强有力的货币宽松政策刺激,叠加疫情后全球通胀给通货紧缩常态带来的冲击,日本经济最终不再处于通缩状态,物价指数自2021年8月开始上涨。日本股市也最终于2012年开始走牛,到今年创下历史新高,期间13年间仅2018和2022年日经225年线收跌。从日本1990年大衰退的历史中,我们认识到宽松货币政策与积极的财政政策能够帮助经济复苏和股市回暖,但也有不少教训:
-
经济刺激政策应该具有连续性,不能稍有起色就再度紧缩。
-
要注重货币和财政政策的协调,财政需要提供有力支持,如果政策不能形成配合则再通胀能力会被弱化。
-
央行的价格稳定目标应该稳定且明确,货币政策应该着眼于未来而非只关注当下。
-
量化宽松不能只关注利率效应而忽略数量效应,基础货币扩张后需要传导至广义货币(M2)的增长。
欧洲债务危机:回顾欧洲战胜欧债危机历程,常规政策工具在流动性危机下存在局限性,对希腊、葡萄牙等国的巨额救助也只能换取“喘息的时间”。最终欧央行分别在2011年12月以及2012年2月开展了两轮三年期长期再融资操作(LTRO),总规模超1万亿欧元,一定程度上缓解了流动性紧张态势,消除市场恐慌情绪。2012年7月,欧央行德拉吉在演讲中宣告:“欧洲央行将不惜一切代价捍卫欧元(Whatever it takes)”,至9月欧央行宣布以直接货币交易(OMT)取代此前实行的证券市场计划(SMP),允许欧洲央行在欧元区二级国债市场无限量购买期限为1~3年的短期国债,并完全冲销,至此,欧洲逐步战胜欧债危机。
和日本央行对危机的应对相比,欧洲央行的应对更为坚决,政策力度更大。最终,欧债危机的冲击不超过3年,在2012年四季度已经基本稳住局势,2012.6-2014.6欧洲斯托克50指数涨幅超过35%,欧元区各国主要股指涨幅多数超50%。
从中我们也可以发现:从“大萧条”初期美国没有进行货币宽松和财政刺激的意识,到日本“大衰退”后货币宽松和财政刺激退出过早、配合不佳,再到欧债危机时欧洲央行的坚决应对,政策的应对更加成熟和坚定,股市受到的冲击也越来越小。标普500从1932年见底到1954年新高用了22年,日经225从2009年见底到2024年新高用了15年,德国DAX指数从2011年见底到2013年新高仅用2年,欧洲斯托克600指数则在2015年新高,用时4年。从近期国内政策来看,我国政策决策层已经认识到了中国经济面临的“债务-通缩循环”陷阱,已经出台的一系列政策直指提振权益资产价格、稳定房地产市场、刺激经济增长、扩大内需消费,这与此前市场的定价存在巨大的预期差,这也是我们提出“信心重估牛”的核心原因。
“信心重估牛”的一个简要模型展望:“三段论”
一轮资本市场牛市,其实很多时候也是整个国家经济事业的一种映射。当我们回顾一个个各国牛市演绎的时候,都会有类似“拉升-盘整-登顶”三个阶段。我们认为,这轮牛市映射了我国誓要摆脱“债务-通缩循环”,终结资产负债表衰退预期的大事业,然而牛市行情的展开和发展也非一帆风顺,本轮牛市可能将经过类似的三个阶段:
“信心重估牛”第一段:闪电战。当前中国经济面临的问题是几十年发展积累形成的,而未来人口周期等问题也极具挑战,所以这个阶段的通缩,让很多人觉得难以摆脱,甚至怀忧丧志,而这种信心低迷本身也影响经济活动本身,资本市场的定价某种程度也是一种映射。扭转通缩,扭转预期可以是第一步。所以这时确立目标,提振士气,是非常关键的第一步,一旦市场被此所感召,那么牛市第一段就会上演,这往往是牛市中最容易赚钱的一段,甚至进股市如捡钱,基本是指数级普涨行情,预期层面共识快速形成,因此另一方面第一段往往时间并不长。综合看,目前我们已处于这第一段的下半场。
“信心重估牛”第二段:拉锯战。确立目标还是相对容易的,但真正做成大的事业难免是要经历艰难困苦,比如真的要终结债务通缩,不是那么快能见成效的,中间会有不断的难点阻点。所以第一段只是预期,到了第二段,会有很多人放弃,认为最终并不会成功。毕竟基本面是否真的能改善,真的就能战胜通缩,这些疑问眼前并不能证实,惟有靠坚定不移全面推进工作。这第二段,往往是牛市行情中,行情反复的阶段,一般来说指数不会再快速拉升,呈现偏震荡特征,也是比较难赚钱的阶段,是投资者业绩分化,有一些投资者会出现亏损,也是比较容易产生动摇观望情绪的阶段。
“信心重估牛”第三段:总攻战。这一段是经历不断努力,突然间看到曙光,直至确认通向成功,这个成功甚至会让人恍惚:真的成功了!原来这么大的困难挑战都能被我们战胜!我们认为,一旦打赢这次扭转通缩的经济战役真的确认成功之后,会让全球刮目相看,中国国民对民族伟大复兴将更加充满信心,整个国家经济发展也会进入一个新阶段。在那背景下“信心重估牛”才是真正的圆满功成,期待我们在那刻再相聚。
当前市场的焦点问题
现在,让我们回到对当下市场的讨论中来。在924行情爆发后,许多机构投资者对市场短期的涨幅感到震惊,关注市场短期能涨到多高,什么情况会出现调整等问题。我们认为,A股近期的大涨是风险偏好、流动性和基本面均出现了不同程度好转,根据其改善速度和程度的不同,市场短期的行情也可以划分成三个阶段:
924行情第一阶段-结束熊市:风险偏好修复。央行、证监会、政治局会议超预期的政策表态推动投资者风险偏好快速修复,在风险偏好、流动性和基本面这三因素中,风险偏好的修复速度最快,反应最为迅速。多个市场指标显示,当前市场风险偏好的修复已经完成,市场的超跌反弹已经结束,2022年以来的熊市也已经终结。
924行情第二阶段-进入牛市:流动性推动。在风险偏好提振后,基本面改善前,股市流动性能否改善是市场能否进入牛市,持续上涨的关键。央行提供的“证券、基金、保险公司互换便利”和“股票回购增持再贷款”市场流动性增长的关键保障,不过这两大工具刚刚公布,具体操作细则和实践落地尚需等待。短期看,外资的被动流入和内资的增仓行为已经并将继续推动市场上涨,真正进入牛市阶段。10月2-4日,恒生指数大涨7.59%,恒生科技大涨10.00%,外资从日本、印度股市流出,进入A股和港股等中国资产才刚刚开始。内资加仓意愿也十分高涨,据财联社报道:此前五天的国庆假期内,超60家券商线下营业部安排人手值班进行预开户,线上开户实现7x24小时自助服务,含申请两融等权限,工作氛围已十分强烈。业内人士测算,近日行业累计开户数量需求在千万左右。我们认为,当前市场正处于第二阶段,正在流入的资金将推动市场短期继续走高。
924行情第三阶段-决定牛市高度和持续性:基本面改善。风险偏好和流动性陆续改善后,基本面作为慢变量将最终反映到市场走势当中,其改善情况将最终决定牛市的高度和持续性。目前,基本面数据的改善尚不明显,一个好消息是前瞻指标9月PMI数据出现了明显好转,从上月的49.1大幅上升至49.8。未来几个观察点包括:财政政策发力情况(关注国新办10月8日即将举行的新闻发布会,发改委介绍系统落实一揽子增量政策)、10月经济数据改善情况(11月出炉)、未来通胀提振和企业盈利改善情况。
3
本轮“信心重估牛”的投资线索
明显低估的中国资产
通过强力的政策刺激推动权益市场资产价格上涨,既是中国经济摆脱“债务-通缩循环”的手段,也是走出通缩阴霾,“信心重估”后的成果。因此,如果政策成功推动A股走出“信心重估牛”,那么长期以来,由于对房地产市场和地方债务问题担忧,被长期低估的银行、央国企等中国资产,有望获得“价值重估”。
因此,我们看好银行板块估值进一步修复的机会。今年以来银行板块已经收获了不小的涨幅,不过行业PB仍然处于近10年来25%分位的水平,大量行业龙头仍然处于破净状态。我们认为,“信心重估牛”中,沪深300成分股中的银行估值有望获得大幅修复,解决其大量破净的尴尬现状。
同样的,大量优质的央国企(例如重要指数成分股中的央国企公司),长期以来估值极低,同样面临大量破净的问题。虽然9月最后几个交易日出现了显著的修复,但总体估值仍然偏低。未来随着证监会对指数成分股公司市值管理要求提升、国资委对央国企市值管理考核强化、以及央行股票回购增持再贷款工具的支持,我们认为央国企有望采取有效的措施提升自身投资价值和估值水平。优质央国企估值有望进一步修复。
另外,例如有色金属等行业处于国际通用定价法则下,全球可比公司估值应该相近,然而一些中国的有色金属行业公司估值也明显低于国际同行,这也反映出当前市场对中国资产的系统性低估。在“信心重估”之下,也有望获得估值修复。
对通缩改善的重估
当前市场对中国资产基本都是建立在经济长期通缩、企业盈利下滑的假设下进行的定价。但是现在投资者不得不考虑的情况是,政策发力后中国经济成功“再通胀”的可能。新的对经济假设下中国的核心资产需要被重估。
A股中,受到地产下行和通缩压力,影响最大的资产是“茅指数”。2021年初,茅指数市盈率TTM曾一度超过38倍,随着股价泡沫破裂和经济的持续下行,通缩压力下今年9月月中茅指数市盈率TTM降至16倍,不到此前高峰时期估值的一半,这样充分反映了市场对中国经济的悲观预期。如果房地产市场能够企稳、中国经济走出通缩阴霾,那么茅指数应当获得价值重估。
受到通缩影响最大的中国资产主要集中在消费领域,尤其是一些在港股上市的消费企业,涵盖了许多年轻人喜爱的消费新品牌。9月初恒生消费指数市盈率TTM最低降至15倍以下,2021年2月以来股指最大跌幅超过60%。我们认为,随着中国消费市场的再次激活,港股中的优质消费公司有望获得更大的向上弹性。
龙头企业价值重估
在美国衰退风险日益上升的当下,如果中国经济能够走出“债务-通缩循环”,充分发挥其内在增长潜力,那么未来十年中国GDP总量有望超越美国竞争全球第一。在这一波澜壮阔的大竞争中,一批媲美美国跨国龙头公司的、国际化的中国龙头企业有望脱颖而出,获得全球资金的青睐。这些目前被全球资本普遍低配的龙头企业,有望获得价值重估。
中国的新能源汽车产业是当前中国领先全球竞争力的典型代表。由于中国品牌强劲的竞争力,10月4日欧盟成员国代表投票通过了欧盟委员会提交的欧盟电动汽车反补贴案终裁草案,拟对原产于中国的电动汽车征收最终反补贴税。欧盟的这一做法本质上承认了欧洲的新能源汽车企业和品牌在全球竞争中处于弱势地位,需要被关税保护。预计欧盟回避竞争和自由贸易的做法将进一步降低欧洲车企在华的汽车销售规模,同时使得欧洲车企陷入产品落后和补贴依赖之中,进一步丧失竞争力。历史的经验反复证明了,贸易保护成就不了伟大的企业,只会使其成为温室中的花朵,我们认为欧洲的新能源汽车消费者未来最终会认识到中国品牌的强劲实力,而相关公司股价也会最终反映其市场地位。

牛市中的弹性资产
在一轮牛市行情中,哪些资产的表现会较为强势,我们认为,非银金融、互联网公司和智能制造行业可能在本轮“信心重估牛”的不同时期领涨市场。
在牛市启动初期,非银金融板块往往能够充当牛市旗手的作用,受到基本面改善和风险偏好提振的双重利好,在市场中涨幅靠前。我们回顾了此前四轮经典的牛市启动行情(要求具有两大共性:万得全A突破至年线上方,成交量放大至历史新高),可以发现在这段时期非银金融涨幅排名往往靠前。本轮行情中,我们发现政策对资本市场尤其是权益资产价格的关注度尤其高,这将给予非银金融板块在牛市初期更高的弹性。

随着中国经济的回暖,经济高弹性的互联网行业最为受益,这是因为互联网行业的边际成本很低,一旦经济恢复,利润弹性将非常可观。此前,我们已经在多篇报告中提示港股互联网板块盈利增速连续大幅的修复,指出香港科网龙头股在盈利、估值与流动性三大周期中均已行至有利位置,接近三周期叠加的最佳时间,应当特别关注。
进入牛市中后期,“信心重估”基本完成,投资者的目光更多转向科学技术的突破和新质生产力的发展上。我们预计智能制造板块作为制造业与新一代信息技术深度融合的产物和全球制造业竞争的焦点,未来发展前景广阔,有望获得资金青睐。我国此前就已出台了《“十四五”智能制造发展规划》等政策,为智能制造产业的发展提供了政策支持和保障。人工智能的高速发展和传统装备的不断升级,掀起了技术变革的浪潮。截至2023年12月,全球“灯塔工厂”累计达到153家,其中62家位于我国,占比达到40.52%,总数持续领先全球。“灯塔工厂”肩负着“引路人”的重任,是制造业未来前行的风向标。在第四次科技革命的浪潮中,智能制造有望帮助中国占据时代的潮头。




"中国的华尔街"滇池路
